

英文名: High Sensitive ECL Chemiluminescent Substrate Kit
产品价格:¥1390简要描述:高敏ECL化学发光底物试剂盒是一种价格性价比高的入门级辣根过氧化物酶(HRP)增强化学发光(ECL)底物,可靠性和性能与其他标准ECL底物相当,可检测HRP酶活性。它可以检测纳克级及皮克级别上的抗原量,并允许使用照相或其他成像方法轻松检测HRP。无需重新优化条件即可直接替代价格更昂贵的产品。
| 货号 | 规格 | 价格 |
|---|---|---|
| F1002E | A50mL+B50mL | 850 |
| F1002D | A250mL+B250mL | 3390 |
| 品牌 | EanGul/研谷 | 货号 | F1001D |
|---|---|---|---|
| 规格 | A250mL+B250mL | 价格 | 1390 |
| 供货周期 | 现货 | 说明书 | 点击下载 |
产品介绍
高敏 ECL 化学发光底物试剂盒是一种价格性价比高的入门级辣根过氧化物酶(HRP)增强化学发光(ECL)底物, 可靠性和性能与其他标准 ECL 底物相当,可检测 HRP 酶活性。它可以检测纳克级及皮克级别上的抗原量,并允许使用 照相或其他成像方法轻松检测 HRP。无需重新优化条件即可直接替代价格更昂贵的产品。
特点
性价比高,可靠性强。
具有高灵敏度,可检测纳克级及皮克级别以上的抗原量。
可在日光灯下进行发光操作,短时间暴露于实验室常规照明不会损害该工作液。
发光持续时间长,信号可持续 1 至 2 小时。
兼容性:硝化纤维素和聚偏氟乙烯膜。
稳定性高,抗干扰能力强。
储存事项
冰袋运输,短时间内可室温运输,但需避免光源热源,长时间储存于 4℃避光保存,有效期 24 个月。
操作步骤详情见说明书
注意事项
A 液和 B 液在吸取过程中必须更换枪头,两种溶液相互污染后会导致逐渐失效,影响后续的使用效果。
使用过程中,建议现配现用,配制后室温放置数小时后灵敏度会降低。
各溶液使用后,请盖紧瓶盖,以防失效,如有条件,可以收到货第一时间分装成小规格,避免每次开盖增加曝光及挥发频率。
不同级别 ECL 的荧光持续时间不同,一般开始反应后的 30 分钟内荧光更强一些,因此请注意充分利用这荧光较强的 30 分钟进行压片。
为获得最佳显色效果,必须优化该系统的全部组分,包括样品量、一抗和二抗浓度以及膜和封闭试剂的类型。
使用该产品比使用沉淀比色 HRP 底物检测所需的抗体浓度低,为优化抗体浓度,请进行一次系统斑点印迹分析.
封闭试剂有可能与抗体产生交叉反应,导致出现非特异性信号。封闭缓冲液同时也会影响系统的灵敏性,当从一种底物转换为另一种底物时,有时会出现信号衰减或背景增加的现象,原因可能是封闭缓冲液不适合新的检测系统。
使用亲和素/生物素检测系统时,避免使用脱脂奶粉(含内源性生物素),推荐无蛋白封闭液;否则会导致高背景信号。
保证洗涤缓冲液、封闭缓冲液、抗体溶液和底物工作液的使用体积,以确保在整个实验过程中印迹膜完全被液体覆盖,避免膜变干。增大封闭缓冲液及洗涤缓冲液的使用量可以降低非特异性的信号。
为获得最佳效果,在孵育步骤请使用摇床。
将 Tween20(终浓度 0.05%~0.1%)加入封闭缓冲液和稀释的抗体溶液,以降低非特异信号。
不要使用叠氮化钠(NaN₃ )作为缓冲液的防腐剂,叠氮化钠是 HRP 的抑制物。
避免手与膜直接接触,实验过程应戴手套或使用干净的镊子。
所有设备必须清洁且不沾染外来物质,金属器械(如剪刀)不得具有可见的锈迹,锈迹可能导致斑点形成和高背
使用本产品的抗体参考稀释范围:
一抗稀释范围为1 mg / mL原液 | 二抗稀释范围为1 mg / mL原液 |
1:1,000-1:5,000 或 0.2-1.0 µg/mL | 1:1,000-1:15,000 或 0.07-1μg/mL |
重要提示
产品用途:仅供研究使用,不适用于人或动物的体外诊断与治疗。
由于实验受多种因素影响具有不确定性,本说明书操作说明仅供参考,最终解释权归本公司所有。
警告!产品对人体危害性未知,请遵循操作说明。穿戴适当的防护眼镜、衣服和手套!
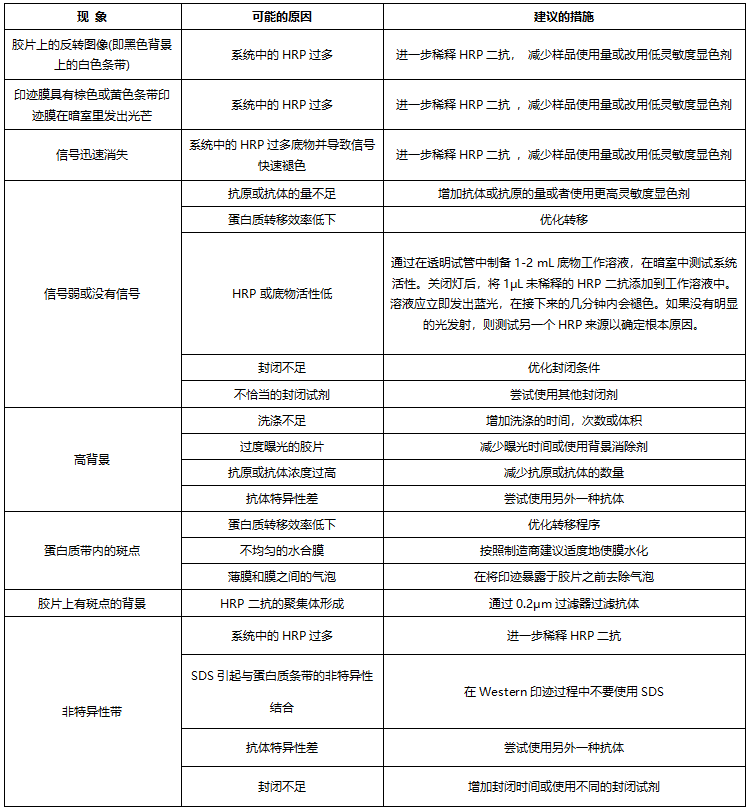
常见问题指南

发光液是一种基于辣根过氧化物酶(HRP)催化反应的化学发光底物,广泛应用于生物医学研究中痕量蛋白或核酸的检测。其核心应用领域如下:
一、蛋白质印迹(Western Blot)
这是ECL发光液最经典的应用场景,通过HRP标记的二抗与目标蛋白结合,催化发光底物产生信号。
实例:
检测Hela细胞中GAPDH蛋白(1:1000稀释一抗);
对比A549细胞AKT蛋白表达(超敏ECL vs. 竞品)。
二、核酸杂交分析
ECL发光液也用于HRP标记探针的核酸杂交实验,包括:
1.Southern Blot(DNA检测)
2.Northern Blot(RNA检测)
3.EMSA(电泳迁移率变动实验):研究蛋白核酸相互作用(如转录因子结合DNA)。
特点:发光信号使X光胶片感光长达12小时,适合痕量核酸靶标(如突变基因、病毒RNA)的检出。
三、其他应用领域
1.斑点杂交(Dot Blot):
直接检测膜上固定的蛋白或核酸,无需电泳分离,快速筛查样本。
2.免疫组化(IHC)的膜检测变体:
结合HRP标记抗体,用于膜上抗原的化学发光成像。
3.全自动化学发光成像系统:
适配自动化设备,实现高通量检测(如Super ECL发光液)。